根据《2022年ACCA年度优秀学员评定方法》及相关政策的有关规定,我校全日制方向班在读大二至大三在册ACCA学员积极参与申报评选,经学院研究讨论,决定推选杨*彬、李*芮为“2022年ACCA年度优秀学员”,现将两位同学的申报材料予以公示。
一、公示时间:2022年10月7日至10月9日。
二、公示期间如有异议,请实名反映至新葡萄8883官网AMG国际教育中心ACCA班主任苏航敏和谢静老师处。
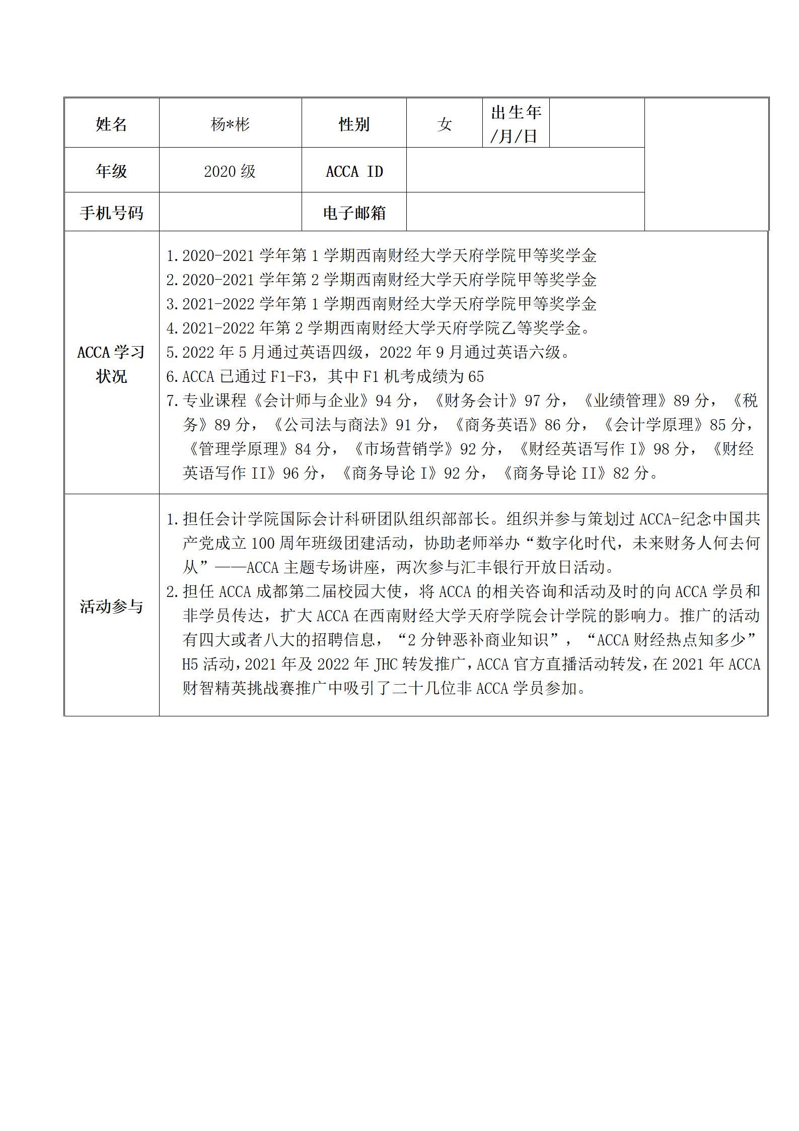
附件1:2022年度ACCA优秀学员推荐表--杨*彬
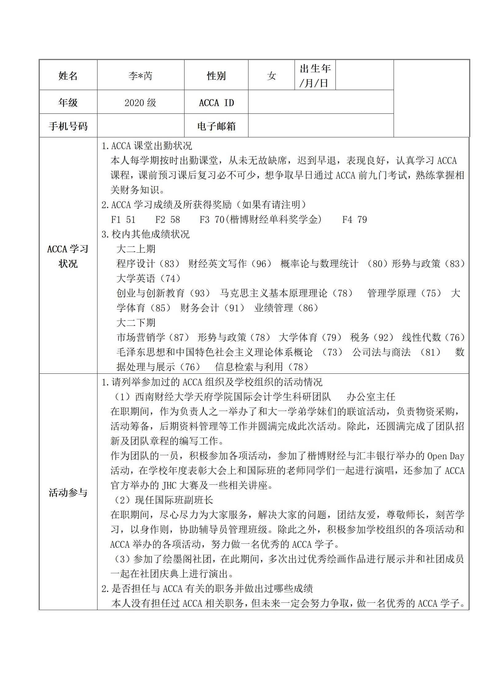
附件2:2022年度ACCA优秀学员推荐表--李*芮
新葡萄8883官网AMG国际教育中心
初审:梁宝丹
复审:段玥
终审:陈茜
2022年10月7日


